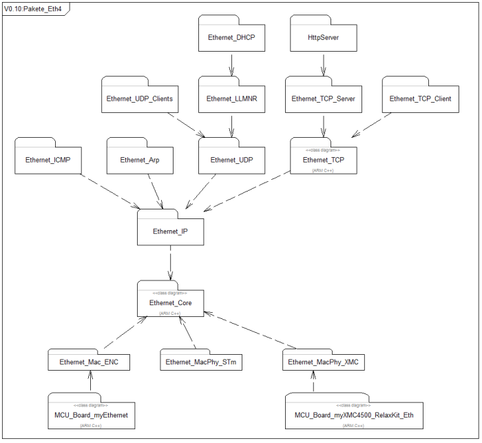
Der PEC IP Stack
Für das PEC Framework (Portable Embedded Classes) wurde speziell eine IP-Stack UML-Implementation realisiert. Diese zeichnet sich dadurch aus, dass das ISO/OSI Referenzmodell in einer entsprechenden Paketstruktur abgebildet und das TCP Protokoll als Zustandsmaschine modelliert sind.
Durch die vorkonfigurierten MCU-Board Pakete lässt sich eine IoT-Lösung für die von uns angebotenen Ethernet-Boards extrem schnell aufsetzen. In diesem Tutorial wird die Anwednung des XMC4500 Relax Kit als Web-Server beschrieben.
Für Interessenten findet sich in dem Paket Ethernet_TCP_Server auch das komplette Modell der Zustandsmaschine für den Verbindungsaufbau und Abbau des TCP-Protokolls


